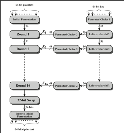
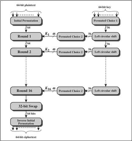
DES (Data Encryption Standard)
1977년에 만들어진 미국(전세계, NIST)의 표준 암호
2001년 AES (Advanced Encryption Standard)개발, 2005년 정도 까지 DES 사용.
한 블록, 64비트를 받아서 암/복호화.
키 사이즈, 56비트.






'보안 > 암호화 방식' 카테고리의 다른 글
| [보안] Modes of Operation (블록 암호 모드) (0) | 2022.09.12 |
|---|---|
| [보안] AES Advanced Encryption Standard (0) | 2022.09.12 |
| [보안] Rail Fence / Row Transposition 암호 (0) | 2022.09.12 |
| [보안] RSA 암호화 알고리즘 계산 방법 (0) | 2022.06.03 |
| [보안] Brute-Force Attack 무차별 대입 공격 (0) | 2022.06.03 |
댓글