- ECB Electronic Codebook

E-D 블록이 한 짝을 이룬다.
단점 : 어느 블록에 어떤 내용이 있는지만 알면 해독가능.
- CBC Cipher Block Chaining

앞의 Output이 뒤의 Input과 연결되는 Chain 형식.
= C1을 알지못하면 C2를 알지 못하는 형식.
일반적으로 블록단위 전송 때 사용할 수 있다. 똑같은 초기값을 가져야한다.
- CFB s-bit Cipher Feedback

평문을 암호화 한 뒤, s-bit를 E-XOR해서 그것을 c2를 만드는 데에 사용한다.
CBC는 평문 블록과 암호문 블록 사이에 XOR, 암호 알고리즘이 다 있지만,
CFB는 평문 블록과 암호문 블록 사이에 XOR만 있다.
- OFB Output Feedback

CFB는 앞의 암호문 블록이 암호 알고리즘으로 입력을 사용하지만,
OFB는 암호 알고리즘의 한 단계 앞의 출력을 사용함.
노이즈(C1의 에러)가 있더라도, 다음 과정에서 C1을 활용하지 않기 때문에 적합하다.
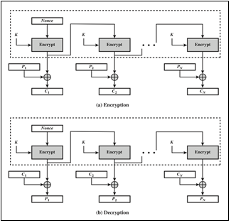
- CTR Counter

1씩 증가하는 카운터를 암호화 하여 키 스트림을 만들어내는 스트림암호.
카운터는 암호화 때마다 새로 생성한다.
블록의 길이가 16바이트인 경우 앞 8바이트는 암호화를 할 때마다 달라야함.
P1을 생성하는 동안 위의 오퍼레이션을 이미 끝을 내놔서 속도가 빠르다.
'보안 > 암호화 방식' 카테고리의 다른 글
| [보안] RC4 암호화 알고리즘 (0) | 2022.09.12 |
|---|---|
| [보안] Double/Triple DES (0) | 2022.09.12 |
| [보안] AES Advanced Encryption Standard (0) | 2022.09.12 |
| [보안] DES(Data Encryption Standard) 암호 (0) | 2022.09.12 |
| [보안] Rail Fence / Row Transposition 암호 (0) | 2022.09.12 |
댓글