



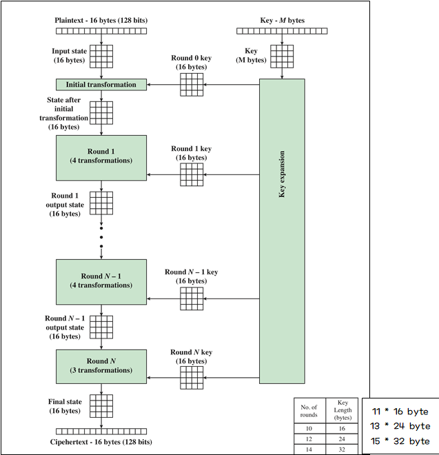
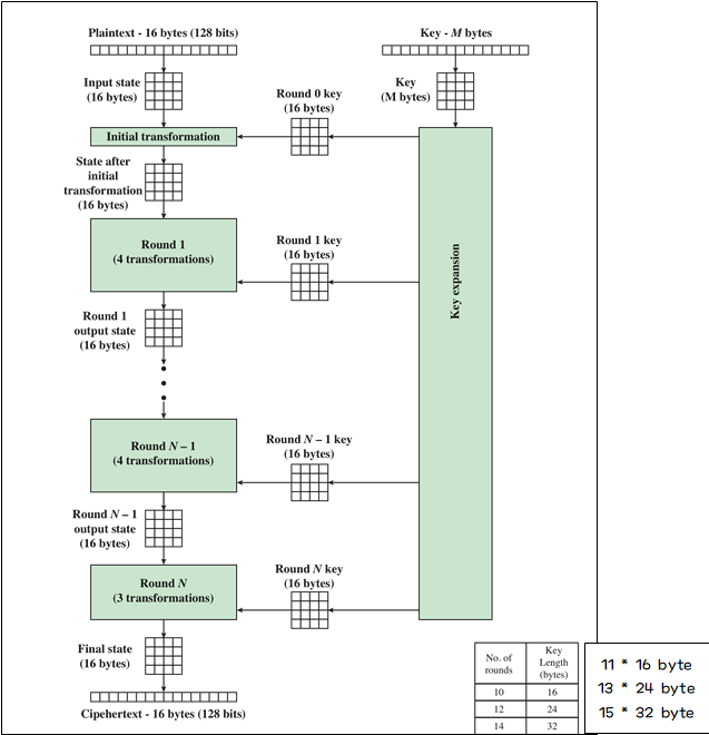
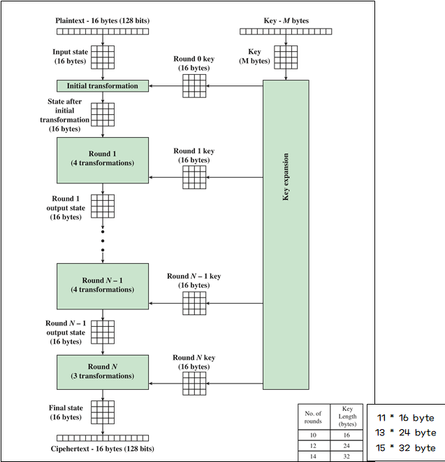
S-BOX
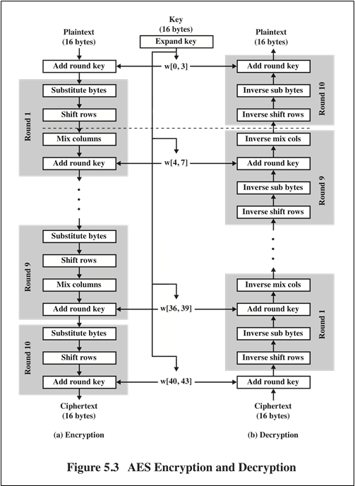
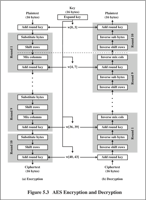
4개의 Transformation (Rijndael 알고리즘)
1. SubBytes (Substitute bytes) - 8비트(1바이트)단위로 바꾸기.
2. ShiftRows - 열 바꾸기
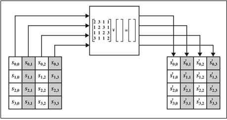
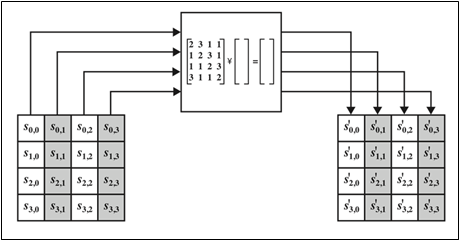
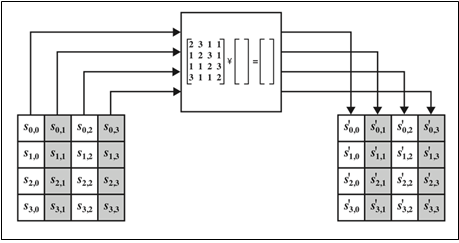
3. MixColumns - 행 섞기
4. AddRoundkey - 서브(라운드)키를 사용해서 bitwise XOR.
S-BOX Rationale (S-BOX를 만드는 방식)

B0' => 1*b0 XOR 0*b1 XOR 0*b2 XOR ... 1*b6 XOR 1*b7
=> b0 XOR b4 XOR b5 XOR b6 XOR b7 + 1
=> 1
ShiftRows

MixColumns

AddRoundkey
Bitwise XOR (n번째끼리) 사용.
47 XOR AC(R0) => EB
0100 0111 XOR 1010 1100 = 1110 1011
'보안 > 암호화 방식' 카테고리의 다른 글
| [보안] Double/Triple DES (0) | 2022.09.12 |
|---|---|
| [보안] Modes of Operation (블록 암호 모드) (0) | 2022.09.12 |
| [보안] DES(Data Encryption Standard) 암호 (0) | 2022.09.12 |
| [보안] Rail Fence / Row Transposition 암호 (0) | 2022.09.12 |
| [보안] RSA 암호화 알고리즘 계산 방법 (0) | 2022.06.03 |
댓글